第二版           <上一版           下一版>           PDF版          手机版

手机版

390 >> 2025年12月31日 星期三  共4版
<上一期 下一期>  按日期查询   往期查询  首页

奋进“十四五” 筑梦大湾区

——广东财经大学“十四五”事业发展主要成果巡礼

作者:发展规划部

正在加载...
  • 1/6

  • 2/6

  • 3/6

  • 4/6

  • 5/6

  • 6/6

“十四五”时期是广东财经大学全面开启大湾区一流财经大学建设新征程的开局五年,也是学校发展历程中承前启后的里程碑五年。在省委、省政府的坚强领导和省委教育工委、省教育厅的有力指导下,学校以习近平新时代中国特色社会主义思想为指引,深入学习贯彻党的二十大和二十届历次全会精神,全面贯彻党的教育方针,紧紧围绕粤港澳大湾区建设等国家重大战略需求和广东高质量发展目标,锚定一流党建、一流人才培养体系、一流学科体系、一流师资队伍、一流科研和社会服务体系、一流治理体系“六个一流”,奋力推进大湾区一流财经大学建设。五载耕耘,硕果盈枝。学校成功获批为新增博士学位授予单位,实现办学层次历史性跨越,如期完成基本建成大湾区一流财经大学既定目标,为“十五五”时期高质量内涵式发展筑牢根基,在服务国家战略与区域发展大局中充分彰显了特色鲜明的广财担当。站在“十四五”圆满收官、“十五五”宏伟启程的历史交汇点,我们系统梳理学校五年来以“六个一流”为擎、以“榴园精神”为锚所取得的突破性成就与标志性成果,致敬每一位凝心奋进的师生校友,更将激励全体广财人秉承“厚德、励学、笃行、拓新”校训,在服务粤港澳大湾区建设与国家高质量发展的壮阔征程中,同心致远共赴新山海,携手筑梦共绘新华章。

01 党的建设强引领,高质量发展稳护航

学校始终将党的建设作为事业发展的根本保证,系统推进党的建设各项工作,为大湾区一流财经大学建设筑牢政治根基、凝聚奋进力量。

1.1 政治引领坚强有力

学校党委坚持以党的政治建设为统领,健全党委理论学习中心组学习制度与“第一议题”学习闭环落实机制,推动习近平新时代中国特色社会主义思想进教材、进课堂、进头脑。党史学习教育、党纪学习教育等党内集中教育扎实开展,党的全面领导不断加强。深刻阐释党的理论与政策,深入广东各地开展基层宣讲,在《人民日报》《光明日报》等中央和省级党媒报刊发表理论文章250余篇。严格落实意识形态工作责任制,压实全面从严治党“四责协同”责任体系,校园廉洁文化建设有效加强,连续3年获评省管高校纪检监察机构履职评价“优秀”等次。入选省委“我为群众办实事”典型案例1项(全省高校唯一)。

1.2 组织建设全面过硬

基层党组织建设三年行动计划和强基工程行动计划深入实施,教师党支部“双带头人”全覆盖,基层党建工作督导机制建立健全,基层党组织实现标准化规范化建设,形成“部省校院”四级衔接的党建品牌创建机制,累计培育全国党建工作样板支部、全国高校“双带头人”教师党支部书记“强国行”专项行动等国家级和省部级品牌项目18项。与广州华商学院、广州工商学院的党建“组团式”帮扶圆满收官,2个典型案例在全省推广。

1.3 统战群团力量凝聚

大统战工作格局不断完善,致公党支部、欧美同学会等顺利成立;学校统战成员获“民建中央参政议政先进个人”等民主党派中央和省委会荣誉13项,获全国两会提案立案12项、省政协优秀提案1项,获评省统一战线工作理论研究创新成果17项。群团工作提质增效,荣获“全国五四红旗团委”“全国模范职工小家”称号,获评“广东省工人先锋号”“广东省共青团工作先进单位”;成立校友组织50个,聘任校友导师358人,获校友及社会各界资金和物资捐赠7200余万元。

02 人才培养塑特色,立德树人显成效

学校围绕立德树人根本任务,构建“三全育人”工作体系,深化教育教学改革,完善育人机制,打造湾区融合、商法融合、商技融合、产教融合、双创融合“五融一体”人才培养特色。

2.1 “五育并举”成效显著

德育铸魂扎实深入,思政课程与课程思政同向同行,建成2000m2智慧思政教育共创基地,马克思主义学院入选广东省首批重点马克思主义学院,获批省级课程思政示范项目34个;创新实施“红苗生态链”思政育人计划,开展育人活动1600余场;建成“一站式”学生社区13个。体育强健成果丰硕,“基本技能+专项技能+竞技运动”三维并进体育育人格局持续完善,女子足球队获省大学生女子甲组足球锦标赛冠军、省第十二届大运会足球比赛冠军,并在全国总决赛中获第9名;在省第十二届大学生运动会获1金1银3铜,获体育道德风尚奖和优秀组织奖;获省高校体育教师教学与训练技能展示活动一等奖2项、二等奖1项。美育浸润氛围浓厚,建成校内美育实践基地“正空间”,获评全国美育改革创新优秀案例1项、省级优秀案例5项、省级美育名师工作室1个;在省级及以上文艺竞赛与展演中获国际奖项21项、国家级奖项167项、省部级奖项125项。劳动实践特色鲜明,开设《大学生劳动教育》通识必修课并采用混合式教学提升质效,设置“红五月”主题教育月开展全校性劳动实践;青年大学生“百千万工程”突击队结对累计达697支,位居全省高校前列,连续两年获评“全国优秀社会实践工作单位”。

2.2 本科教育教学质量全面提升

成功获批推荐免试研究生资格高校;顺利完成本科教育教学审核评估工作。新文科建设成效明显,入选省文科教学指导委员会主任委员单位,牵头推动广东省高校新文科改革;获批教育部新文科研究与改革实践项目3项;学生累计在新文科实践创新大赛获国赛金奖1项、银奖4项、铜奖6项、优秀奖4项。专业内涵建设提质增效,入选国家级和省级一流本科专业建设点34个(占本科专业总量约60%)。创新创业教育成果丰硕,入选广东省创新创业教育示范学校、广东省创新创业实践教育基地;“中美青年创客交流中心”获教育部创新实践示范奖、特色建设示范奖。教育教学改革成效显著,获广东省优秀教学成果奖20项(含2025年完成公示16项),其中《新时代财经类应用型人才“四化四创”培养模式建设与实践》系学校首获特等奖;新增国家和省级一流课程54门、省级教学质量与教学改革工程项目191项;获省级教材优秀建设奖1项,《湾区财经概论》教材获省内外多所高校使用。学生发展质量不断提升,学生在“挑战杯”等国家和省级竞赛中获奖近1300项,获教育部2024-2025年度高校毕业生基层就业卓越奖学(教)金1项;毕业去向落实率持续位居全省高校前列;用人单位满意度保持99%以上,2024年达100%。

2.3 研究生教育层次实现突破

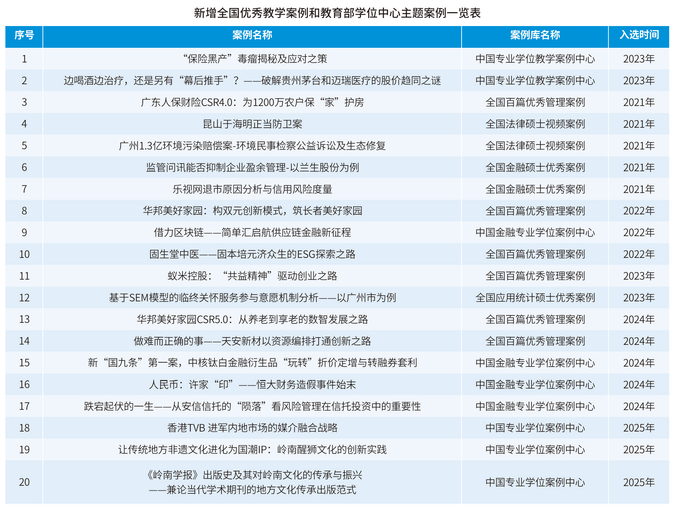
培养规模增长明显,在校研究生人数从2021年的2425人增至2025年的3548人,增幅46%,其中在校博士研究生37人。优质教学成果不断涌现,获全国优秀教学案例和教育部学位中心主题案例20篇,新增全国专业学位研究生教指委入库案例17篇,获批省级研究生示范课程23门。获广东省优秀教学成果奖7项(含2025年完成公示6项),其中《“理论-方法-应用”三元融合:面向人工智能时代的“法商融合”研究生课程体系改革与实践》系学校首获特等奖。培养质量再上台阶,研究生在《管理世界》等国内外高水平期刊发表论文254篇,获省级及以上竞赛奖项279项;党团学组织获“全国高校践行社会主义核心价值观示范团支部”“全国活力团支部”等荣誉;学生获“全国高校百名研究生党员标兵”等国家级省级思政类荣誉20余人次。

2.4 教育国际化格局持续拓展

与世界排名前50名的加拿大不列颠哥伦比亚大学等高校新签署合作协议64份,新增国(境)外合作高校31所,开展国际化教育项目47个。举办中外联合培养项目8个,招生人数1179人;798人次学生参加国(境)外交流学习,1679名毕业生赴国(境)外攻读学位;累计招收学历教育国际学生85人。成功获得BGA及AACSB会员资格;立项建设“一带一路”数字财经国际化课程4门、全英/双语课程48门。牵头成立粤港澳高校数字经济联盟;与香港恒生大学共建大湾区精算与保险产业学院。联合澳门科技大学、香港岭南大学打造“GREAT湾区青年影视训练营”等项目,受到省委统战部等部门肯定和中央广播电视总台等内地和港澳主流媒体广泛报道。入选教育部中外人文交流中心“未来技术技能与人文交流人才国际训练基地”项目;获批省科技厅“海外名师”项目14项;连续3年获评“《中美人才培养计划》121项目年度先进单位”。

推荐使用IE9以上版本浏览器,1280*1024分辨率浏览
技术支持:领伍科技
切换版本