广东财经大学党委宣传部(新闻中心)版权所有
Copyright © 2001-2016 news.gdufe.edu.cn. All rights reserved.
技术支持:广州可媒
校内单位
兄弟院校

暑假期间,在学工部、各学院领导和辅导员的协助下,档案馆顺利完成5586名2021届本科毕业生档案整理、审核和转递工作。
学生档案是人事档案的基础,是记录学生主要经历、德才能绩、学习表现、奖惩等情况的重要材料,与毕业生的考研、就业、出国、创业等密切相关,涉及工作后个人转正定级、干部身份确定、工龄计算、社保、退休金、养老金的计算,职称评定和工作调动等切身利益。毕业生档案整理邮寄工作时间紧、任务重,为确保我校2021届本科毕业生档案整理邮寄工作的顺利开展,档案馆在前期准备阶段制定了详细的工作方案,在学工部的协助下,积极与各学院协调,通力合作完成了材料形成、收集、分类、归档等阶段的工作。档案馆组织各学院进行自查、互查,并现场抽查档案质量,对毕业生档案材料逐项清点,认真、仔细核对相关信息,发现问题后及时处理,确保每名毕业生档案材料准确无误,避免了材料缺少、装错等问题的发生。同时,对每名毕业生档案的邮寄地址进行了核对,保证毕业生档案准确投递。

档案业务培训

装档

核查
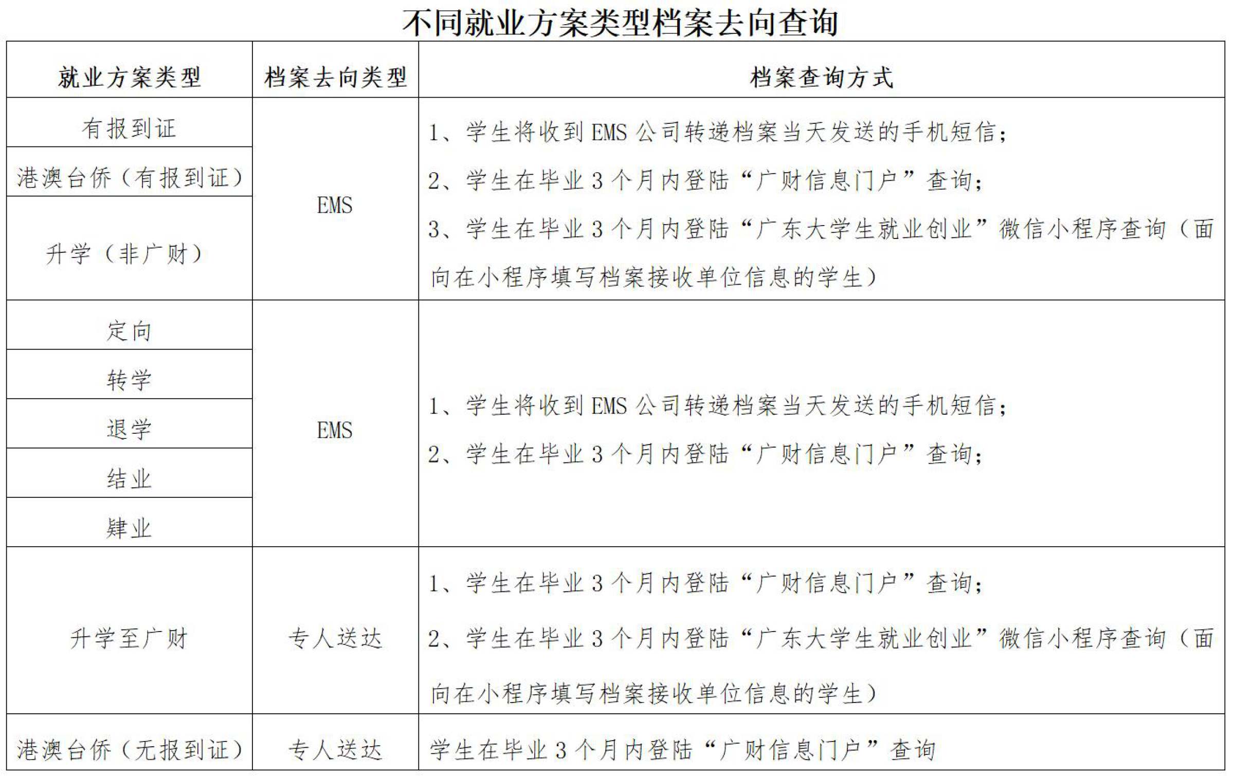
学生档案通过EMS、专人送达、机要三种方式寄到档案接收单位。毕业生可按照本人的就业方案类型及档案去向类型确定档案查询方式,在三个月内及时到档案接收单位查询、确认本人档案到位情况,并请档案接收单位及时寄回档案回执。地址:广东省广州市海珠区仑头路21号,广东财经大学档案馆学生档案室;邮编:510320;联系人:胡老师;联系电话:020-84096211。档案接收单位也可将“档案传递单”回执拍照并发送到广东财经大学档案馆学生档案室邮箱:3107094053@qq.com。

档案去向查询方式一

档案去向查询方式二
