广东财经大学党委宣传部(新闻中心)版权所有
Copyright © 2001-2016 news.gdufe.edu.cn. All rights reserved.
技术支持:广州可媒
校内单位
兄弟院校

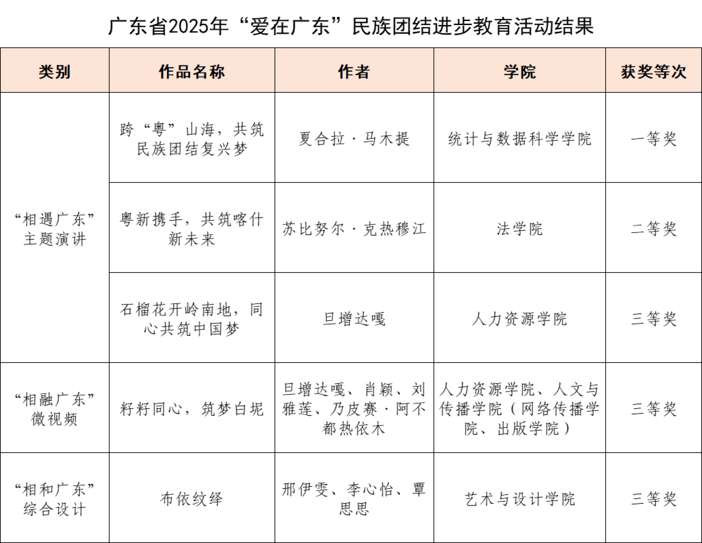
近日,由广东省教育厅主办的2025年“爱在广东”民族团结进步教育活动结果正式公布。我校学生共获得5个奖项,其中一等奖1项、二等奖1项、三等奖3项。
学校将继续把铸牢中华民族共同体意识全方位融入学生思想政治教育、校园文化建设和实践育人各环节,引导广大师生自觉做民族团结进步事业的坚定维护者、积极践行者和有力传播者,为培养担当民族复兴大任的时代新人贡献力量。