广东财经大学党委宣传部(新闻中心)版权所有
Copyright © 2001-2016 news.gdufe.edu.cn. All rights reserved.
技术支持:广州可媒
校内单位
兄弟院校

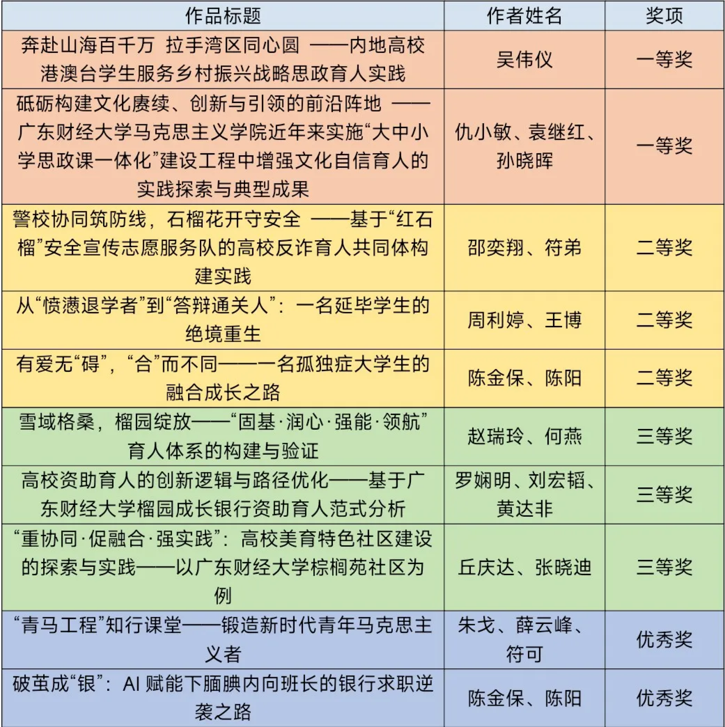
近日,2025年广东高校思想政治工作论文、案例、网络课程推选征集活动结果正式公布。我校在本次评选中表现突出,共荣获25项省级荣誉,其中一等奖5项、二等奖12项、三等奖4项、优秀奖4项,获奖成果涵盖论文、案例与网络课程全部类别。
本次评选活动由高校思想政治工作队伍培训研修中心(华南师范大学)和教育部高校辅导员培训和研修基地(华南师范大学)组织开展,旨在提升高校思想政治工作队伍素质能力,切实推动高校思想政治工作高质量发展。我校始终高度重视辅导员队伍建设,将优秀工作成果的培育、遴选与推荐作为提升思想政治工作质量的重要抓手,通过定期组织专题研讨、专题培训等方式,持续提升辅导员队伍的专业素养与工作能力,为本次取得优异成绩奠定了坚实基础。